山东亚帆帐篷有限公司专业生产各种应急救灾帐篷、野战制式帐篷、警用帐篷、民用帐篷等产品

亚帆帐篷严格执行相关国家标准及国军标生产,可根据用户的要求定制各种款式、型号的帐篷产品

 

您当前浏览位置:首页》服务与支持

  1.救灾专用12㎡单帐篷 >>基本参数、包装清单及安装使用说明书↓  
 
 
 
 
 
 
 
 
 
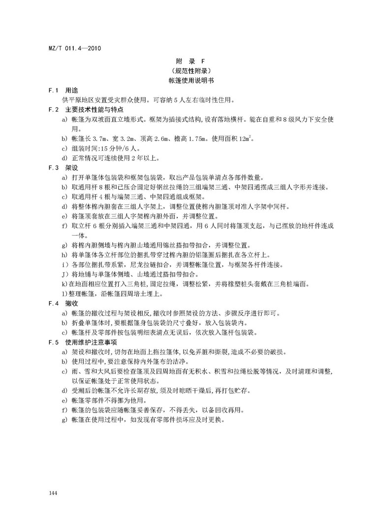
2.救灾专用12㎡棉帐篷 >>基本参数、包装清单及安装使用说明书↓
 
 
 
 
 
 
 
 
 
  3.救灾专用36㎡单帐篷 >>基本参数、包装清单及安装使用说明书↓  
 
 
   
   

山东亚帆帐篷有限公司是帐篷生产厂家专业生产:救灾帐篷、应急帐篷、救灾折叠床、折叠桌凳、折叠桌椅

 
山东亚帆帐篷有限公司  电话:0635-8216365 13806356877  地址:山东省聊城市东昌府区东昌东路47号
 
 
E-mail:yftent@126.com    ©2024 亚帆帐篷   ICP证:鲁07502645
 
http://www.yftent.com/al.htm